【关注】教育部发布10条措施,进一步加强中小学生心理健康工作 - 内容 - 漕开发实验小学
首页 | 教育新闻 | 基层党务 | 晒课表 | 德育天地 | 健康促进 | 语言文字| 家校对话 | 学生天地 | 学生暑假活动专栏 | 公开公示



ny1
【关注】教育部发布10条措施,进一步加强中小学生心理健康工作
作者(来源):中小学德育    发布时间:2025-10-27

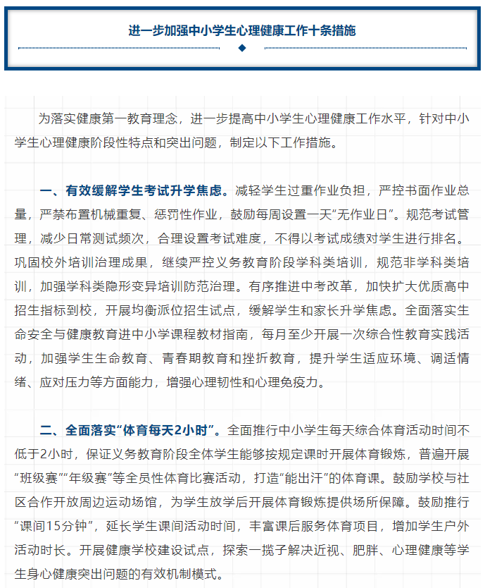
image.png

image.png

image.png

image.png

image.png

image.png

image.png

微信截图_20210529114640.png